viewtopic.php?p=7715#p7715
Не работает драйвер подсветки.
Добавлено спустя 9 минут 14 секунд:
Немного погуглив, нашел схему его БП
Это должно упростить и ускорить процесс. Есть надежда на быстроремонт, но это не точно.
Добавлено спустя 10 минут 38 секунд:
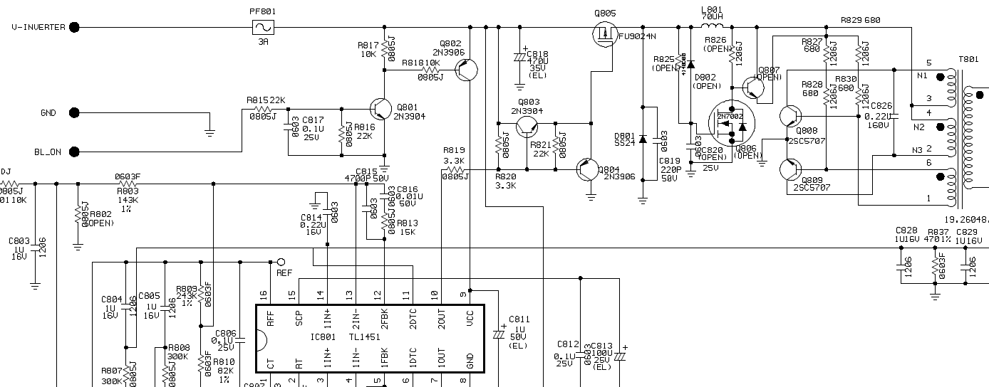
Начнем с питания подсветки.
Поскольку вся логика этого монитора работает (под определенным углом и освещением даже видно изображение), то интересует в первую очередь цепь V-INVERTER. Проверим предох 701 и напряжение. Судя по напряжению электролитов, оно там не большое.
Добавлено спустя 10 минут 5 секунд:
Предохранителя там не оказалось, вместо него перемычка, о чем какбэ намекаэ надпись SHORT на схеме.
Напряжение присутствует - 18В.
Дальше по этой цепи есть предох 801, посмотрим, что с ним.
Добавлено спустя 7 минут 19 секунд:
А вот он-то как раз дохлый.
А ну ка, подпаяем к нему лампочку на 24В.
Добавлено спустя 12 минут 4 секунды:
Лампочка дважды кратковременно вспыхивает и гаснет, а напряжение устанавливается в районе 27В. Это означает, что КЗ там, если и случилось, то не мертвое.
Попробуем подпаять вместо лампочки подпаять исправный предох. А вдруг!
Добавлено спустя 7 минут 27 секунд:
Чуда не случилось, предох на 3А сгорел, но не сразу. Сначала что-то завоняло.
phpBB [media]

Но это не точно.

Надо было раньше тупо всё пропаять, ну или увеличительным стеклом пройти. Глазки-то уже не те.