Твикинг активных колонок Thonet & Vander Titan / Kugel

Усилители, колонки, магнитофоны и пр.

alex83 » 23 сен 2021, 22:36

Разочарую. Надурняк сделать не выйдет. Скорее всего придется ещё и поэкспериментировать.
Рекомендую поискать специалиста в оффлайне(ремонтника или просто радиолюбителя), который вам поможет решить эту проблему. А с текущим подходом - это верный путь угробить систему.

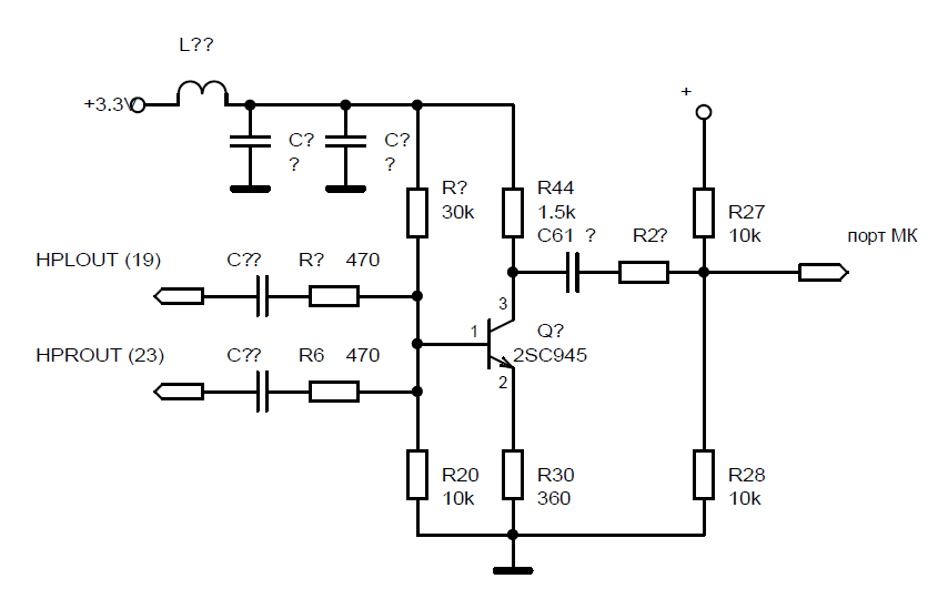
Схема в моем случае примерно такая:


Платы Кугеля и Титана отличаются. Кстати, у меня данной проблемы нет.
Аватара пользователя
alex83
Имя: Александр

admkmax » 27 сен 2021, 08:38

alex83:Платы Кугеля и Титана отличаются. Кстати, у меня данной проблемы нет.
Перейти к сообщению


Возможно у Вас подключено через оптику.
В принципе оставлю как есть, потому что планировал выключать колонки в месте с телевизором, а как оказалось они не запоминают настройки при обесточивании, уж лучше стендбай, чем каждый раз заново настраивать. Надо было брать Эдифайр блин.
Нет аватара
admkmax
Имя: Максим

alex83 » 27 сен 2021, 09:00

Да все они... г..но ...
Без напильника никакого удовольствия.

ЗЫ
У меня проблемы не было замечено в любом режиме.
Эдифаер такое же распиаренное китайское г. Я его купил и на следующий день сдал.

ЗЫЫ
Я вам больше скажу. Настройки не запоминает даже техника за 50к. Для меня это было, прямо скажем, неожиданным открытием. Почему так делают? Тайна сия неведома мне...
Аватара пользователя
alex83
Имя: Александр

admkmax » 27 сен 2021, 09:53

Да согласен, сейчас даже высокая цена не гарантия качества. Про эдифайр много наслышан, у сына колонки к компу подключены Edifier R1042BT, при обесточивании настройки запоминают, для телевизора такая модель маловата конечно. Выбрать то особо нечего по разумной цене, тем более для озвучивания телевизора особо навороченные колонки не нужны.
Нет аватара
admkmax
Имя: Максим

pavka_k » 28 окт 2021, 10:52

Здравствуйте, купил тут по случаю с рук обсуждаемую акустику kugel. Версия с блютус и беспроводным пультом. Играет неплохо но имеется упоминаемый здесь свист из твиттеров который немного бесит. Я так понял, для исправления ситуации необходимо запаяать 4 резистора на корпус? Это не влияет на звук и надёжность работы усилителя?
И ещё вопрос - является ли замена радиатора дл этой системы острой необходимостью? Конечно, плохо что радиатор внутри парится. В обзоре ixbt на версии без пульта радиатор снаружи. У меня соло 6 с внешним радиатором уже лет 15 без проблем
Последний раз редактировалось pavka_k 28 окт 2021, 11:20, всего редактировалось 1 раз.
Нет аватара
pavka_k
Имя: Павел К

alex83 » 28 окт 2021, 11:12

pavka_k:Я так понял, для исправления ситуации необходимо запаяать 4 резистора на корпус?
Перейти к сообщению

Если схема аналогична Титану и природа проблемы таже, то да. Но у меня было две причины: питание и вторая, которую я так и не выяснил и решил этими резисторами.
pavka_k:Это не влияет на звук и надёжность работы усилителя?
Перейти к сообщению

На надежность нет, на звук, возможно, повлияет незначительно.
Возможно, есть и другое решение данной проблемы, но мне пока лень дальше копать. Похоже, это наводка от работы УМ.

pavka_k:является ли замена радиатора дл этой системы острой необходимостью?
Перейти к сообщению

Наверно нет, учитывая то, что там это не просто сделать, да и чипы имеют хороший запас по температуре и защиту. Но радик откровенно мал, для галочки поставлен. Если есть желание и возможность заморочится, то лучше поменять.

pavka_k:В обзоре ixbt на версии без пульта радиатор снаружи.
Перейти к сообщению

Это версия с TDA-шками, наверно. Там без нормального радиатора никак.
Аватара пользователя
alex83
Имя: Александр

pavka_k » 28 окт 2021, 17:59

alex83:Если схема аналогична Титану и природа проблемы таже, то да. Но у меня было две причины: питание и вторая, которую я так и не выяснил и решил этими резисторами.

Скажите, если убрать dc dc преобразователь на APW7080 с платы УМ и заменить его на упомянутый на стр 1 с Али, то шум из вч динамика при отсутствии сигнала ( не от блютус) уйдет? Или нужно все таки менять весь блок питания?
Что то я уже жалею что их взял, хоть и за 7 т.р.
Нет аватара
pavka_k
Имя: Павел К

alex83 » 28 окт 2021, 19:50

У меня основной писк ушел после замены 5В преобразователя. Целиком БП менять нет необходимости.
Аватара пользователя
alex83
Имя: Александр

pavka_k » 31 окт 2021, 21:17

Спасибо, заказал преобразователь на Али. Как придёт, попробую поставить. В принципе шум не критичный. А так колонки радуют, подключил по оптике к ТВ. Музыка даже с телевизора играет отлично, крутая звуковуха не нужна Правда не нашел ещё нормального плеера для Андроид ТВ, чтоб cue плейлист у flac понимали и играли с сетевого диска и с пульта ТВ нормально управлялись. Порадовал блютус, разницы в качестве с проводным соединением с телефона не услышал.
Нет аватара
pavka_k
Имя: Павел К

Дима » 28 дек 2021, 23:33

alex83, добрый вечер.
у меня есть колонки Thonet & Vander Titan, которые меня устраивают по звуку, но мерзко пищат наводкой. Есть ли у вас возможность мне их исправить т. к вы уже со всеми их недочётами разобрались? конечно не бесплатно.
Нет аватара
Дима
Имя: Дима

alex83 » 28 дек 2021, 23:37

Сорри, могу только подсказать, что и как делать. А переделывать, это вы уж как-нибудь самостоятельно. Ну или по месту найдите специалиста.
Аватара пользователя
alex83
Имя: Александр

Дима » 03 янв 2022, 22:05

Жаль конечно. Я искал спецов в СПб, но видать нет тут таких. Местные смогли только трансформатор акрилом залить...) а ведь мне бы только этот писк убрать.
Нет аватара
Дима
Имя: Дима

alex83 » 04 янв 2022, 11:31

А в чем сложность заказать на Али дешманский стабилизатор и поставить его вместо того,что на плате, из-за которого идет основная наводка?
Это любой шкальник-радиолюбитель сделает за пару пива.
Аватара пользователя
alex83
Имя: Александр

Дима » 04 янв 2022, 14:20

В общем стабилизатор на али заказал. Пойду паяльник покупать. :smoke2:
Нет аватара
Дима
Имя: Дима

Дима » 05 янв 2022, 17:42

alex83я сильно извиняюсь, но могли бы вы прислать фото, куда впаять эту штуку с алиэкспресс?
Нет аватара
Дима
Имя: Дима

alex83 » 06 янв 2022, 13:17

Такого фото нет. Всё, что есть - всё в теме.
Нужно удалить с платы старый стабилизатор и его обвязку, а взамен его подключить новый. Как вариант, проводами, а саму платку стаба где-то закрепить.
Я бы всё же посоветовал вам обратиться к специалисту.
Аватара пользователя
alex83
Имя: Александр

Le_bobique » 12 мар 2022, 09:15

Добрый день, владею kugel bt последней ревизии и тоже заметил провал на сч, после манипуляций с dsp какие настройки эквалайзера средствами windows посоветуете, или те, что приведены выше в теме достаточны?
Нет аватара
Le_bobique
Имя: Святослав

alex83 » 12 мар 2022, 12:16

Это другие колонки и другое восприятие, а потому настраивать только на свой вкус.
Аватара пользователя
alex83
Имя: Александр

alex83 » 26 янв 2023, 22:20

Сделал нормальные фильтра по питанию TAS5342LA (в соответствии с датаshitом) и разводку питания звездой.
Также реализовал внешнюю антенну для модуля блютус.
Аватара пользователя
alex83
Имя: Александр

Art_Nazarov » 30 дек 2025, 14:26

Александр, здравствуйте у меня такие же колонки Thonet & Vander Kugel. Есть проблема со звуком, при увеличении громкости звук пропадает. Звук появляется только при повторном включении колонок. Скорее всего вышел из строя усилитель. Подскажите, пожалуйста, что необходимо заменить?
Фото прилагаю.

Добавлено спустя 6 минут 57 секунд:
Thonet & Vander Kugel
Вложения
Аватара пользователя
Art_Nazarov
Имя: Артем
Позывной: Art013
Откуда: Хабаровск

Сейчас этот форум просматривают: нет зарегистрированных пользователей и гости: 1

cron