Твикинг активных колонок Thonet & Vander Titan / Kugel

Усилители, колонки, магнитофоны и пр.

Избавляемся от кренки и Q2, делаем STANDBY

alex83 » 07 фев 2021, 02:02

В принципе, Q2 можно было бы просто выкинуть и подавать сигнал STANDBY с порта контроллера на вход REMOTE остановки преобразования RSP-75-27. Например, как-нибудь так:


Но у данного решения имеется недостаток. Дело в том, что RSP-75-27 по дефолту всегда готов к запуску, а вот его выключение может быть осуществлено подачей на вход REMOTE напряжения, источником которого в конечном счете будет дежурка на IRM-10-15. При таком подходе может возникнуть нештатная ситуация, когда напряжение дежурки, которым запитывается низковольтная и логическая часть схемы усилителя, будет отсутствовать (например, выход из строя IRM-10-15), а RSP-75-27 при этом запустится и запитает УМ, что не есть хорошо.
Вот на такой случай нештатной ситуации с дежуркой для предотвращения подачи напряжения на УМ и нужен Q2. Однако, можно попробовать изменить логику работы схемы запуска RSP-75-27 на обратную, т.е. так, чтобы по дефолту он всегда был выключен, а его запуск стал бы возможен только с подачей напряжения на вход REMOTE.

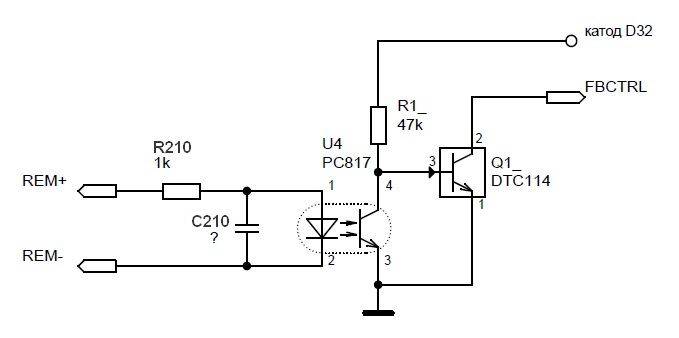
Штатно вход REMOTE RSP-75-27 соединен через резистор 1к с диодом оптрона, транзистор которого садит на землю вход FBCTRL(имеет внутреннюю подтяжку) контроллера TEA1752T, тем самым останавливая преобразование.


Немного изменим схему, добавив инвертирующий каскад. Резистор R1 должен иметь довольно большое сопротивление, чтобы не просаживать ниже 18В чрезвычайно слабый источник, обеспечивающий запуск TEA1752T.


Всё, теперь Q2 можно выкинуть с чистой совестью, а RSP-75-27 запустится не раньше, чем ему разрешит контроллер.


Для замены раскаленной кренки на 12В нужен регулятор с высоким входным напряжением(до 40В), который сможет эффективно работать с большим перепадом входного и выходного напряжения. Поскольку среди линейных такого не найти, то, не мудрствуя лукаво, остановил выбор на LM2596, а чтобы упростить задачу, просто заказал данный модуль:

Регулятор там HTC LM2596HVG-12: http://www.htckorea.co.kr/Datasheet/Ste ... 2596HV.pdf
Он, конечно, с очень хорошим запасом, но кто его знает, а вдруг пригодится :mrgreen:
Аватара пользователя
alex83
Имя: Александр

Что дальше

alex83 » 15 фев 2021, 01:39

С хардварными позорными китайскими косяками вроде разобрались, но ещё остается проблема проваленной середины. Провал этот не субъективный, его отмечают и другие владельцы этих АС. Вот только не совсем понятно, чем он вызван. Акустическое ли это оформление, или же настойки DSP.
Дело в том, что в последнее время производители активной акустики, стараясь соответствовать модным тенденциям в музыке, действуют в угоду любителям музыкального материала с гипертрофированным басом, т.е. молодых людей с неокрепшим муз. вкусом. В таких стилях очень важно, чтобы НЧ наваливало, а ВЧ цыкало(бум-тыц-бум-тыц), и чтобы никакого СЧ, боже упаси. СЧ - это грамофонное стариковское звучание. Вот производители аппаратуры и реализуют в своих продуктах маркетинговый провал середины, так называемую М-АЧХ, она же V-АЧХ, она же "АЧХ-улыбка" или "Смайл-АЧХ". А то, что без нормальной середины невозможно комфортное прослушивание подавляющего большинства нормальной человеческой музыки никого не колышит, модно и всё тут.

Самое интересное, что провал СЧ в этих АС не совсем явный и в некоторых произведениях незаметен вовсе. А бывает так, что слушаешь музыку и на первый взгляд всё как будто хорошо, но в тоже время быстро понимаешь, что чего-то не хватает. Провал как бы маскирует отдельные составляющие музыкальной канвы, где-то вокал, а где-то гитару. Например, как если бы слушать живой акустический концерт, когда на сцене перед тобой ударная установка и басист, а вокалист и гитарист стоят где-то позади в нескольких метрах. А иногда возникает ощущение, что ВЧ и НЧ дудят каждый в свою дуду, как будто нет объединяющего их звена. В общем, некоторые музыкальные произведения становятся откровенно бедными. Такое поведение может быть обусловлено настройками DSP, что, как мне показалось на первый взгляд, было бы очень и очень плохо, т.к. разрулить непопулярную и мало кому известную DSP-мульку задача будет не из легких.
Гораздо более простым решением этой проблемы мне виделась доработка акустического оформления, но проблема в том, что аудиофилом и акустико-строителем я никогда не был и понятия не имею, как исправлять такие вещи. Всё же отношение ко всему этому у меня больше потребительское, меломанское.
А что если как-то добавить компактный СЧ-динамик? А что если заменить твиттер на более крутой? А что если соответствующим образом доработать акустическое оформление? Вот такие вопросы всё чаще стали меня волновать, поэтому пустился я во все тяжкие по аудиофильским форумам, где на фоне огромного количества прочих тупиковых советов мне доходчиво объяснили, что без окучивания DSP ничего путнего из всей этой затеи не выйдет!
Пообщавшись с аудиофилами, я неплохо прокачал свой скилл, за что им спасибо, хоть я и не обратился в их веру. А вообще, аудиофилы - интересные, приятные в общении люди, но очень тяжело больны своим хобби, особенно те, которые классические, "аналоговые". Такое впечатление у меня сложилось...

Так что, а не замахнуться ли нам на DSP?..
А пока суд да дело, можно присмотреться к этой акустике повнимательнее, а именно снять АЧХ, причем как акустическую, так и электрическую, чтобы узнать, как оно там порезано.
Акустическую АЧХ удалось снять в студии звукозаписи, хоть и не совсем идеальным образом, но хоть что-то. С постобработкой и анализом исходников помогли матерые аудиофилы, без их помощи разобраться во всей этой кухне сходу я бы точно не смог.






Электрическую АЧХ снимал ноутом по одному проводу через делитель с помощью программы SpectraPlus, под которую была откалибрована звуковуха.


Какого-то явного провала середины на АЧХ обнаружено не было, но был выявлен интересный нюанс. Вот корректировка эквалайзером, которая на слух исправляет ситуацию:


А вот область некоторого спада в АЧХ (смайл?):
Аватара пользователя
alex83
Имя: Александр

D2Audio DSP

alex83 » 18 фев 2021, 00:39

Беглое изучение документации на DSP ничего шибко военного не выявило. Параметров не так уж и много, что-то около 300 и все они подробнейшим образом описаны в документации. Прописывать их можно через I2C без каких-либо заморочек. Особенно приятно то, что параметры прописываются и применяются, что называется, "на лету", в процессе обработки звука, т.е. слушаешь себе материал, слушаешь, а если вдруг что-то не устраивает, то подправил параметр, прописал и сразу же слышишь, поменялось что-то или нет. Ненужно делать никаких лишних телодвижений. Для тонкого "тюнинга" это очень удобно.

Немаловажным моментом оказалась и архитектура чипа. Она там фиксированная, а это значит, что можно будет слить заводской конфиг и только подправить его, а не делать полностью свой с нуля, что было бы весьма не просто и затянулось бы надолго.
Чипы D2Audio бывают как с гибкой архитектурой, где вся обработка звука проектируется из блоков-кирпичиков, каждый из которых имеет свои параметры (как, например, в ADAU1452 от AnalogDevices), так и с фиксированной, когда кирпичики уже сложены и менять можно только их параметры. Так вот, в случае гибкой архитектуры, с вероятностью на 99% заводской конфиг был бы залочен и считать его не представлялось бы возможным, что серьёзно осложнило бы решение задачи исправления провала на СЧ, т.к. одно дело - подправить, и совсем другое - создать конфиг с нуля. Без измерительного комплекса во втором случае было бы не обойтись, а это уже выходит за рамки данной задачи.

Ещё одна проблема, без решения которой идти дальше совсем не хочется - это проблема GUI. Для подобного рода продукции производитель обычно поставляет программный графический интерфейс для тестирования и конфигурирования чипов, который значительно упрощает разработку конфигурации, избавляет от сложных расчетов и минимизирует ошибки.
Некоторые параметры конфигурации необходимо рассчитывать по формулам, что требует очень хорошего понимания математических процессов DSP, поэтому без GUI конфигурирование в моем случае превращается в довольно сложный процесс с плохо прогнозируемым результатом.
Такое ПО упоминается в документации на данный чип, однако ни на сайте производителя, ни где-либо ещё никаких намеков на возможность получения этого продукта нет и где его брать совершенно непонятно. Нередко такое ПО поставляется и призвано работать только совместно с так называемыми "эвалуэйшн боард", которые стоят весьма немалых денег, да и найти и купить их бывает проблема. Впрочем, этот подход также выходит за рамки данной задачи.



Таким образом, для какого-либо дальнейшего продвижения необходимо решить вопрос с "ГУЯми"...
Аватара пользователя
alex83
Имя: Александр

Добываю GUI

alex83 » 22 фев 2021, 00:11

Потыкал палочкой техподдержку Renesas на предмет D2Audio Customization GUI. Вежливый манагер Джером Джей доступно объяснил мне, что всей этой темой занимается отбельная группа разработчиков Elegant Audio Solutions (“EAS”) во главе со Скипом Тэйлором. И перевел стрелки на них, сообщив все контактные данные, включая мыло Скипа и номер телефона компании.

А вот, кстати, и сам Скип, собственной персоной, ещё в бытность Intersil. Крутой дядя.
phpBB [media]


Написал я этому Скипу, но то ли он меня не понял, то ли ему было не досуг, но переписка прервалась и наступил полнейший игнор. :(
Написал снова Джерому, что, мол, так и так, не хотят там со мной разговаривать на тему этого ПО. На что он мне ответил, что побакланит об этом с их маркетинг-манагер и проинформирует меня. Кстати, удивился, что Скип мне не помог. Посоветовал дополнительно позвонить по телефону. Ага, по телефону: "Хелло, Скип. Май нейм из Алекзандер. Айм фром Рашша. Сорри фор май инглиш. Ай ниид D2Audio кастомизайшн софтвар. Гив ми ит, плеаззз..."

Ответ затянулся не несколько дней...
Когда я уже было подумал, что меня очередной раз проигнорили, от Джерома пришло сообщение, в котором он радостно сообщил, что интересующее меня ПО найдено и он выложил его на файл-сервер, чтобы я мог его скачать.
ЗБС, подумал я, но, как оказалось, радовался рано. В архивчике оказалась только программулина с парой кнопок для заливки дампа параметров в эвалуэйшн-боард. :(
Как будто :censored: перед лицом поводили! :turnred:

Сочинил в ответ типа гневное письмо, что, мол, накупил я 100500 этих ваших №баных микросхем, купившись на красивые картинки с ПО в документации, а теперь не знаю, что с этими микросхемами делать. Где обещанное ПО, почему нельзя скачать и всё такое... Ну может не так грубо, но с такими нотками. За одно кинул ему ссылку на документацию с указанием страницы, где про это ПО упоминается. Будем посмотреть, что ответит...
А в ожидании ответа решил ещё раз пошерстить их сайт и нашел программку под незамысловатым названием SendFetch для считывания и прописывания отдельных параметров в DSP. Но какая же она страшная эта программулина. Походу её писал студент-заочник, чтобы от него поскорее от№бались преподы. По другому и не скажешь. И это уровень крупнейшего производителя микросхем :facepalmm:

Сначала подумал, что это очередной бесполезный шлак, заточенный на эвалуэйшн-боард. В принципе так оно и есть, т.к. при запуске возникает огромное кол-во окон со всевозможными варнингами об отсутствующих COM-портах, между которыми она надолго задумывается и на каждом из которых приходится нажимать кнопочку. Но в итоге она таки запускается, и, что удивительно, цепляется к драйверу FT232RL! А это значит что? А это означает, что в перспективе её можно будет подружить с любой ардуинкой, в которой имеется такая микросхемка и использовать в качестве отладочного интерфейса для чтения-записи параметров DSP по I2C. Достаточно будет только проснифферить протокол обмена. У неё уже какой-никакой интерфейс, кнопочки, переключатели, окна приема и передачи. Короче, в случае чего, не придется вспоминать программирование под винду. Впрочем, это, конечно, не решение проблемы, но уже хоть что-то :unknw: .
Аватара пользователя
alex83
Имя: Александр

WIN!

alex83 » 25 фев 2021, 00:05

Что же, походу на сей раз у нас с манагером Джеромом полное взаимопонимание, за что ему спасибо.
Он прислал мне очередной ответ, к которому приложил ссыль на очередной архив. У меня, конечно, были сомнения, что ПО опять окажется не тем, но они не оправдались. В архиве действительно оказалось то самое ПО и полный комплект документации к нему.
А ещё он сообщил, что я могу обращаться к Скипу по всем вопросам данной тематики и он готов оказывать поддержку. Офигеть! А ещё! А ещё Джером сообщил, что будет разговаривать с их маркетинг манагер на тему того, что неплохо бы выложить программу на сайт компании для свободного скачивания. Во как!

А теперь внимание! В чем же была заковыка? А заковыка была в том, что в бытность Intersil это ПО называлось совсем по другому, а именно AudioCanvas III. Когда же Intersil окуклился и возродился в Renesas, в соответсвии с новой политикой компании вся документация на чипы была перебрендирована или типа того. Естественно, оттуда исчезло все, имеющее отношение к Intersil, а название продукта AudioCanvas заменили на абстрактное D2Audio Customization GUI. И случилось это не так давно, в марте 2019-го. Между тем, внутри компании это ПО походу по прежнему числится как AudioCanvas. Нестыковка, в общем характерная для таких монструозных компаний.

Что касаемо самого ПО, то оно написано на Java и в процессе его установки пришлось изрядно поплясать с бубном. Немало волнения было и по поводу того, что оно опять окажется заточено исключительно под эвалуэйшн-боард, но, когда я его всё-таки установил и запустил, меня поприветствовало окошко с двумя вариантами: подключиться по USB или продолжить "оффлайн" в режиме симуляции.
Режим симуляции оказался совершенно полноценным, с возможностью экспорта и импорта конфигурации в текстовом формате и в формате кода на языке Си. А это значит что? :idea2: А это значит, что в неё можно будет загружать заводской конфиг DSP, редактировать его без шума и пыли и выгружать для дальнейшего использования.


Чего там только нет....


Что интересно, документация промаркирована как ДСП.


Это уже прогресс. Можно смело продолжать дальнейшие изыскания.
Теперь всё будет намного интереснее.
Далее нужно считать заводской конфиг из DSP.
Аватара пользователя
alex83
Имя: Александр

Thonet & Vander Titan отвал вч башки

ampermetor » 25 фев 2021, 15:19

Покупал я эти многострадальные колонки 2 раза. Первый раз ценник был 14999 и не купил я их по причине разности уровня громкости между каналами а также в не регулировании ВЧ и НЧ частот как с пульта так и с боковой панели колонок.
Купил я вчера наконец то Thonet & Vander Titan в DNS по цене 9999 и оформил с доставку за 1р (Грех было не воспользоваться такой холявой) сегодня привезли.
Разница в звуке между колонками которую я описывал ранее была в нерабочем ВЧ динамике. С первого раза я даже не догадался в магазине прислонить ухо и послушать. То есть покупая второй раз я уже знал что он не работает. В надежде что китайские товарищи забыли пристегнуть провод к динамику либо не пропай в разъёме. Выкручивать динамик в магазине и тестером проверять на месте мне конечно не кто не позволил.
Чуда не произошло дома замерив омметром твитер обнаружил обрыв в катушке. :cray:
Странно но не каких уплотнительных прокладок между прямоугольной пластиковой накладкой куда вклеен твитер и корпусом колонок нет.
Теперь думаю варианты а их пока три. Нести назад в магазин, отдавать по гарантии в ремонт, включать очумелые (рукожопные) ручки и попытаться починить самому. Знаю что процесс не совсем лёгкий.
Последний раз редактировалось ampermetor 25 фев 2021, 17:54, всего редактировалось 1 раз.
Нет аватара
ampermetor
Имя: Андрей

Сравнение динамиков Titan против Pro 3

ampermetor » 25 фев 2021, 15:38

Сравнение НЧ головок Thonet & Vander Titan и Microlab Pro 3

Изображение
Изображение
Изображение
Нет аватара
ampermetor
Имя: Андрей

alex83 » 25 фев 2021, 18:34

ampermetor:Нести назад в магазин
Перейти к сообщению

Я бы этот вариант выбрал. Ничего хорошего от витринного образца не стоило ожидать.
Если только нет желания их затюнить, но процесс может оказаться долгим и не завершенным, т.е. 10к будут выкинуты по сути.
Твитер такой не найдешь, придется покупать пару, а если хороших, то это ещё 10к.
Кстати, у мня уже год (тук-тук-тук) работают, при том что я почти всегда наваливаю и издеваюсь над ними.
Кароч, думай.

ampermetor:Сравнение НЧ головок Thonet & Vander Titan и Microlab Pro 3
Перейти к сообщению

От одного китайского производителя походу. Разница только в магнитном экранировании, которое для Титана тоже было заявлено, но по факту..... :nea:
Аватара пользователя
alex83
Имя: Александр

ampermetor » 25 фев 2021, 18:55

alex:Если только нет желания их затюнить, но процесс может оказаться долгим и не завершенным, т.е. 10к будут выкинуты по сути.
Перейти к сообщению

Первое впечатление !!! :nea: Играют как унылое дерьмо звук не какой. Перекинул твитер на пассивную колонку. Подключил к активной Sven stream mega R. Звук потрясающий !!! Навалил погромче и от одной колонки низов как от хорошего саба. Даже слишком много. Пульты кстати подходят от обоих и взаимозаменяют команды. Допиливать в любом случаи родную усилительную часть. Завтра позвоню в гарантийку что скажут насчёт ремонта. А так я узнал в ДНС что их можно сдать магазин и вернуть деньги в течении 14 дней без всяких вопросов. По крайней мере пообещали и я надеюсь на это :smile:
Нет аватара
ampermetor
Имя: Андрей

alex83 » 25 фев 2021, 19:08

Да, звук у них даже "из коробки" не плох, но только для некоторых стилей музыки.
По хорошему же, нужно править АЧХ в DSP.
Странный маркетинг... Такие классные ящики спроектировали и даже воплотили. Ни у кого таких нет. Набор чипов достаточно продвинутый. Но при этом реализация железа и настроек просто сводит на нет все достижения.
Аватара пользователя
alex83
Имя: Александр

ampermetor » 25 фев 2021, 19:10

alex:От одного китайского производителя походу. Разница только в магнитном экранировании, которое для Титана тоже было заявлено, но по факту.....
Перейти к сообщению

На микролабовских кроме как 8 ом больше нет данных не каких. При возможности сделаю тест сравнение попеременно меняя в корпусе их. АЧХ замерять нечем к сожалению. На ощущениям пальцами резиновые подвесы у Titan жёстче.
Нет аватара
ampermetor
Имя: Андрей

alex83 » 25 фев 2021, 19:13

Так не разработались ещё, потому и звучат пока ненатурально. Но может и материал другой.
Аватара пользователя
alex83
Имя: Александр

ampermetor » 25 фев 2021, 19:20

alex:По хорошему же, нужно править АЧХ в DSP.
Перейти к сообщению

В моём экземпляре регулировка по ВЧ на слух начинается примерно с 15 кГц то есть с достаточно высокой частоты среза и регулируется уж как то узко +- 5 дБ по этой причине в магазине я не услышал разницы. Фоновый белый шум слишком высок на высокой громкости и снижается только при уменьшении громкости. И править DSP похоже по любому нужно.
При подключении пассивной колонки к активной Sven Stream Mega R на максимум вывернутой полной громкости уровень шума еле слышен. И играют на порядок громче и чище родной активной башки Titan.
Добавлено спустя 4 минуты 58 секунд:
alex:Так не разработались ещё, потому и звучат пока ненатурально. Но может и материал другой.
Перейти к сообщению

Материал скорее всего другой не знаю даже у кого качественней. Резина сама по себе со временем дубеет становиться жёстче высыхает.
Нет аватара
ampermetor
Имя: Андрей

alex83 » 25 фев 2021, 20:02

А в свинах там аналоговая схемотехника или что-то подобное?
Если аналог, то разница будет существенная.

ШИМ звучит четко, мониторно, натуралистично. Требователен к качеству исходного материала, т.к. слышно будет все огрехи.
Эти колонки желательно подключать по оптике. Только тогда они раскрываются.
Аватара пользователя
alex83
Имя: Александр

Различия

ampermetor » 25 фев 2021, 21:15

alex:А в свинах там аналоговая схемотехника или что-то подобное?
Если аналог, то разница будет существенная.

Перейти к сообщению


Да схемотехника почти полностью аналоговая. Выходные на LM4766
Изображение
Изображение

Ревизия моей платы старее и отличается разводкой дорожек
Изображение
Блок питания такой же как и у вас ревизии, различия только в брендах комплектующих.
Изображение
Разбирать пока не буду основательно по ка не решу с ремонтом,заменой вч головки

Добавлено спустя 52 минуты 10 секунд:
alex:Вот только смущает нагрев в холостом режиме, когда никакого сигнала на вход не подается.
В моем понимании усилитель класса D в холостом режиме греться вообще не должен, а он греется до тех же 60-67С, как будто это не класс D, а класс AB с током покоя.
ФНЧ выполнен по типовой схеме, но номиналы имеют отличия.
Перейти к сообщению


У меня на холостом ходу радиатор комнатной температуры.По ощущениям пальцев приборами не замерял, температура максимум доходила до 40 градусов.
Блок питания издаёт непонятный звук и не высокочастотный а более широкополосный похожий скорее на журчание воды в кране.
При включении происходит щелчок в динамиках по звуку как разряд статики, то же самое при убавлении громкости до конца тоже шёлчек.
Ещё из минусов как писал ранее низкая чувствительность по входу и большой коэффициент шума.
То есть на AUX вход нужно подавать повышенный уровень сигнала, что бы более менее раскачать колонки.
Кодек на моей материнки GIGABYTE Z390 I AORUS PRO WIFI более менее хороший Realtek ALC1220-VB
Если колонки приживутся буду исправлять. Как говорилось ранее пока что из плюсов данной системы только более менее проработанный корпус и размеры НЧ динамиков которые в сумме должны давать отличный звук.
Нет аватара
ampermetor
Имя: Андрей

alex83 » 25 фев 2021, 22:10

У меня на плате 2018г. На твоей 2014.
Отличается сильно, только не понятно в какую сторону.
Более новую могли как усовершенствовать, так и наоборот удешевить, так что хз.
Блютус модуль совсем другой.

Добавлено спустя 1 минута 39 секунд:
alex:При включении происходит щелчок в динамиках по звуку как разряд статики, то же самое при убавлении громкости до конца тоже шёлчек.
Перейти к сообщению

Это норм. Включается/отключается питание УМ ключом.

Если есть возможность сними плату сверху хотя бы и посмотри номинал дросселей ФНЧ.

ampermetor:на AUX вход нужно подавать повышенный уровень сигнала, что бы более менее раскачать колонки.
Перейти к сообщению

Что касаемо уровней, то у меня нет собой разницы между блютус и линейным. Звуковухи хватает их раскачать. А вот отптика дает существенно больший уровень, из-за чего возникают неприятные моменты, когда переключаешь источник, а громкость забываешь убавить. Но это, возможно, особенность моего ПК.

Тут ещё нужно иметь ввиду, что БТ и линейный идут через АЦП, в котором есть свой довольно продвинутый DSP. Там и с уровнем может быть поиграно, AGC там и всё такое. А оптика подается напрямую на D2Audio без какой-либо промежуточной обработки.

Короче говоря:
БТ - это тройная обработка сигнала:
  1. сам блютус модуль, там есть свои эквалайзеры, которые могут быть задействованы.
  2. АЦП с DSP, где есть контроль уровня, свои фильтра и прочее. Что китайцы там задействовали неизвестно. Эту мулю я ещё не копал особо.
  3. D2Audio

Линейный - двойная обработка: АЦП и D2Audio
Оптика - на прямую на D2Audio

Добавлено спустя 10 минут 50 секунд:
ampermetor: температура максимум доходила до 40 градусов.
Перейти к сообщению

Надо термометр. Пальцами я не особо нагрев ощущал пока термометр не приложил.
Есть, правда один нюанс.
Я где-то читал, что в каких-то версиях Titan/Kugel автоотключение усилка при отсутствии сигнала на входе очень чувствительное, срабатывает рано, даже от длительной паузы между треками. Может в этом дело.
У себя же я вообще такого отключения не замечал. Работает ли оно? Хотя схема эта реализована.

Короче, для проверки нагрева нужен термометр и чтобы колонки пошипели пару часов без перерыва.

Добавлено спустя 58 минут 51 секунда:
Термопрокладка?
Аватара пользователя
alex83
Имя: Александр

ampermetor » 26 фев 2021, 08:54

alex:Термопрокладка?
Перейти к сообщению

Что то типа прокладок под болтами с обоих сторон по сантиметру в глубину.До УНЧ микросхем не достают. Визуально не видно термо прокладок вообще.
Изображение
Изображение

Добавлено спустя 14 минут 43 секунды:
Очень разочаровала задняя панель которая как оказалась сделана из пластика всего 4 мм толщиной. От динамического удара может просто рассыпаться. Откручивал болты очень аккуратно без усилий открутились. Но всё равно обнаружил отколотый угол. :shok:
Изображение
Изображение
Нет аватара
ampermetor
Имя: Андрей

alex83 » 26 фев 2021, 09:46

Нормальная там панель. У меня она пережила уже 100500 демонтажей и установок. Видимо кто-то неаккуратно вскрывал этот экземпляр до тебя. Потому и прокладка твиттера утрачена.

Конечно хотелось бы, чтобы панель была металлической, но увы, имеем то, что имеем. Но зато не жалко будет её курочить, а я это видимо буду делать. Там проблема в другом. При частом снятии/установке панели разд№ачиваются отверстия под шурупы. Я вместо них планирую внедрить что-то типа втулок+винты.


Ещё разд№ачивается шлейф. Со временем его придется либо проклеивать либо подрезать. Поэтому лучше изначально стараться правильно и аккуратно заводить его в гнездо, чтобы ламели не задрались. Приставляешь его к гнезду под наклоном так, чтобы ламели шлейфа прижались к контактам гнезда внахлест и только после этого заводишь его в гнездо.
Кстати, посмотри в каком состоянии ламели. Не задраны ли. Было упоминание, что кнопки не все работают. Так это может быть из-за шлейфа.


Также от интенсивного юзания разбалтываются разъемы. Разъем линейного теряет контакт в месте пайки. На моей плате припой тугоплавкий, хрупкий. Так что их желательно пропаять нормально и пролить термоклеем, чтобы хорошо зафиксировать.


PS
Прокладки эти там, кстати, правильно поставлены. Они нужны либо для того, чтобы тепло от радиатора не шибко передавалось на плату, либо дорожки близко проходят, либо ошибка в размерах вырезов под микросхемы на планке.
Аватара пользователя
alex83
Имя: Александр

ampermetor » 26 фев 2021, 09:56

alex:Ещё разд№ачивается шлейф.
Перейти к сообщению

У меня норм всё пока что места креплений балтов и прочего тугие.
Решил сдать их к Х№ям !!! Не стоят они даже десятки :nea:
Скорее всего после ремонта их с ещё большей уценкой добавят в раздел уценённых товаров. А там в зависимости сколько скинут могу прикупить их назад для садомазохизма :biggrin:
Нет аватара
ampermetor
Имя: Андрей

alex83 » 26 фев 2021, 09:57

Правильное решение. Калечные они. Ничего хорошего не выйдет.
К тому же плата старая. БТ-модуль запросто может быть без AptX.

Добавлено спустя 16 минут 17 секунд:
Кстати, а на твоем экземпляре в режиме БТ ВЧ фон есть, если выкрутить громкость и ничего не подавать на вход?
Аватара пользователя
alex83
Имя: Александр

Сейчас этот форум просматривают: нет зарегистрированных пользователей и гости: 1

cron