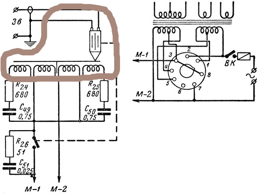
Помогите опознать блоки. Левый - контрольный усилитель УК-29, правый - выпрямитель 20В89.
Вроде как от шкафа управления кинопроектором. Нужна любая инфа по этому кинопроектору или шкафу, чтобы найти схему.
Олег, rn1neb, вроде эти блоки я нашакалил на складе у Родного, спроси у него, может есть документация на кинопроекторы, что в доме кино? Нужны схемы блоков и спецификация.

